Slide
Show JP
☰
探索
サインイン
サインアップ
アップロード
×
ダウンロード
カテゴリーなし
グランサイズ会員細則はこちら
株 式 譲 渡 承 認 請 求 書
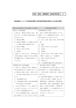
物品運送についての総則的規律と国内航空運送約款例との比較対照表