SlideShow JP
  • 探り
  • ログイン
  • ユーザーアカウントの作成
  • Upload
奨学金留学、アメリカ交換留学(ジョージア大学)及び

奨学金留学、アメリカ交換留学(ジョージア大学)及び

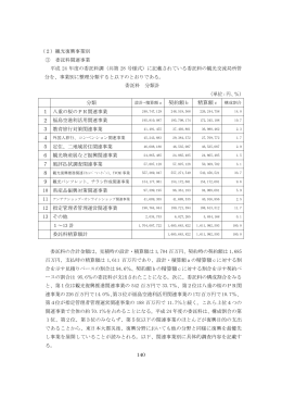
奨学金団体 給付額等 募集学年 申し込み条件 学校推薦数 総採用数

奨学金団体 給付額等 募集学年 申し込み条件 学校推薦数 総採用数

奨学金・貸付金等のご紹介 奨学金・貸付金等のご紹介

奨学金・貸付金等のご紹介 奨学金・貸付金等のご紹介

奨学金の併用可否確認表

奨学金の併用可否確認表

奨学生の手引き(PDF形式:245KB)

奨学生の手引き(PDF形式:245KB)

奨 学 生 募 集 案 内

奨 学 生 募 集 案 内

奥飛観光開発株式会社 - 新穂高ロープウェイ

奥飛観光開発株式会社 - 新穂高ロープウェイ

奥野正男氏 学会の通説(例えば捏造問題等)に立ち向かう男

奥野正男氏 学会の通説(例えば捏造問題等)に立ち向かう男

奥邨委員提出資料

奥邨委員提出資料

奥田 麻依子 氏 提出資料

奥田 麻依子 氏 提出資料

奥河内にたたずむ重要文化財 天野山金剛寺金堂特別公開

奥河内にたたずむ重要文化財 天野山金剛寺金堂特別公開

奥沢水源地 旧貯水池

奥沢水源地 旧貯水池

奥山 隆平 竹原 和彦 森田 明理 今福 信一

奥山 隆平 竹原 和彦 森田 明理 今福 信一

奥宮慥斎の研究 - 早稲田大学リポジトリ(DSpace@Waseda University)

奥宮慥斎の研究 - 早稲田大学リポジトリ(DSpace@Waseda University)

奥地建産株式会社様の事例 - 情報マネジメントシステム推進センター

奥地建産株式会社様の事例 - 情報マネジメントシステム推進センター

奥出雲町の概要

奥出雲町の概要

奥会津昭和村 お茶菓子コンテスト お茶菓子コンテスト 応募用紙

奥会津昭和村 お茶菓子コンテスト お茶菓子コンテスト 応募用紙

奥 村 友 美 ピアノ コンサート コンスタンツェハウス Tomomi Okumura

奥 村 友 美 ピアノ コンサート コンスタンツェハウス Tomomi Okumura

奔 ~ 大河へと~ 流

奔 ~ 大河へと~ 流

契約額 b 精算額 c 構成割合

契約額 b 精算額 c 構成割合

契約規程

契約規程

  • « prev
  • 1 ...
  • 65961
  • 65962
  • 65963
  • 65964
  • 65965
  • 65966
  • 65967
  • 65968
  • 65969
  • ... 101230
  • » next
SlideShow © 2025
DMCA / GDPR 報告